门户
|
华小AI
|
邮箱
webvpn
首页
部门概况
学生处(学生工作部)
现任领导
部门介绍
肇庆学工办
思想教育科
学生事务科与综合岗
助学管理科
心理健康教育与咨询中心
学生档案科
党委武装部
部门介绍
人员介绍
校友工作办公室
部门介绍
人员介绍
新闻公告
校园快讯
最新公告
思想引领
理论学习
主题教育
典礼仪式
社区育人
榜样引领
学风建设
学风督导
学子风采
学业奖惩
书院风采
队伍建设
成长快讯
培训提升
风采展示
日常管理
养成教育
安全教育
医疗保险
档案管理
心康教育
咨询导航
心康要闻
心理测试
心理科普
资助服务
国家三金
贷款补助
勤工助学
资助育人
肇庆风采
党委武装部
征兵优抚
国防教育
校友工作
校友会建设
校友合作
校友育人
安全教育
企业简介
组织架构
企业文化
安全教育
医疗保险
安全教育
当前位置:
首页
>>
安全教育
>> 正文
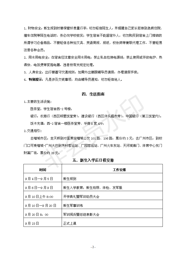
广东财经大学华商学院2019级新生入学指南
发布时间:2019年07月10日 16:20
来源:
责任编辑:xsc
上一篇:
我校召开学生疫情防控工作专题工作会议
下一篇:
关于2019年端午节放假和学生安全教育的温馨提示
联系我们
广州市增城荔湖街华商路一号
邮编:511300
电话:020-82669666
友情链接
广州华商学院
中共广州华商学院委员会
共青团广州华商学院委员会
广州华商学院教务处
学生就业创业处
广州华商学院图书馆
广州华商学院招生信息网
广州华商学院(肇庆校区)